zdravím
Já používám jako regulátor pro lodě a pásová vozidla toto: "Ovladač stejnosměrného motoru MDDRC10 10Amp 7V-30V R/C (2 kanály)".
Vstupy regulátoru jsou rychlost a volant (kormidlo). Vvýstup dva motory s možností reverzace a protichodu.
Mixovat signály lze buď v chytré vysílačce, nebo přímo ...
Nalezeno 74 výsledků hledání
Přejít na rozšířené vyhledávání
- úte 10.05.2022 8:51
- Fórum: Lodě
- Téma: FS GT 5 nastaveni kanálů
- Odpovědi: 4
- Zobrazení: 3278
Re: Arthur
zdravím
mám artura postaveného ve verzi 1m
když jsem sháněl podklady narazil jsem na návod ke stavebnici
jako příloha to nejde, ale je pořád na webu https://www.nauticurso.com.br/pesqueiro-artur.html
mám artura postaveného ve verzi 1m
když jsem sháněl podklady narazil jsem na návod ke stavebnici
jako příloha to nejde, ale je pořád na webu https://www.nauticurso.com.br/pesqueiro-artur.html
- čtv 13.02.2020 20:52
- Fórum: Akumulátory
- Téma: dobijení autoalternátorem více autobaterií
- Odpovědi: 43
- Zobrazení: 11328
Re: dobijení autoalternátorem více autobaterií
Já spravuji auta. Stalo se mi,že jsem v jednom fiatu opravil alternátor, který měl spálené vinutí. Po několika dnech majitel reklamoval opravu. Opět měl spálené vinutí. U toho auta se neodpojovalo žhavení a akumulátor odebíral 80A. Majitel tvrdil, že akumulátor je dobrý, že ho dostal od příbuzného ...
- čtv 13.02.2020 15:54
- Fórum: Akumulátory
- Téma: dobijení autoalternátorem více autobaterií
- Odpovědi: 43
- Zobrazení: 11328
Re: dobijení autoalternátorem více autobaterií
hezky jste to tu probrali,
ale utekli jste od tematu lze nabíjet více akumulátorů jedním alternátorem v autě opel vivaro 2,5 DTI L2H rok výroby tuším 2010.
alternátory mívají maximální povolený proud 150 A. při cca 14V to je 2100W, což je relativně velký výkon na tu rozměrově malou hračku. u ...
ale utekli jste od tematu lze nabíjet více akumulátorů jedním alternátorem v autě opel vivaro 2,5 DTI L2H rok výroby tuším 2010.
alternátory mívají maximální povolený proud 150 A. při cca 14V to je 2100W, což je relativně velký výkon na tu rozměrově malou hračku. u ...
- sob 13.06.2015 5:04
- Fórum: Lodě
- Téma: Plachetnice Phantom-1.89m
- Odpovědi: 13
- Zobrazení: 5224
Re: Plachetnice Phantom-1.89m
Phantom sestaven a seřízen.
vysílač TARANIS
přííjmač X4R-SB
1 kanál plachty
2 kanál napájení
3 kanál kormidlo
Přijímač jsem připevnil suchým zipem na kryt podpalubí, anteny protáhl krytem a konce
upevnil na kormidelní kola. Na rybníku ve vzdálenosti 400m nepoklesne síla signálu pod 60 dB.
Napájení ...
vysílač TARANIS
přííjmač X4R-SB
1 kanál plachty
2 kanál napájení
3 kanál kormidlo
Přijímač jsem připevnil suchým zipem na kryt podpalubí, anteny protáhl krytem a konce
upevnil na kormidelní kola. Na rybníku ve vzdálenosti 400m nepoklesne síla signálu pod 60 dB.
Napájení ...
- pon 18.05.2015 21:22
- Fórum: Lodě
- Téma: Plachetnice Phantom-1.89m
- Odpovědi: 13
- Zobrazení: 5224
Re: Plachetnice Phantom-1.89m
Phantom dorazil. Po jeho sestavení mám dva problémy. Jak to monstrum přepravovat a jaké zvolit NiMH akumulátory. Co je lepší použít 4 článek bez regulátoru, nebo 6 článek s regulátorem. Odběr bude 0,1A trvale přijímač a nárazově serva. Odhaduji celkem max 0,4A.
- pát 15.05.2015 6:37
- Fórum: Vysílače
- Téma: FrSky Taranis - druhé pokračování
- Odpovědi: 1417
- Zobrazení: 155528
Re: FrSky Taranis - druhé pokračování
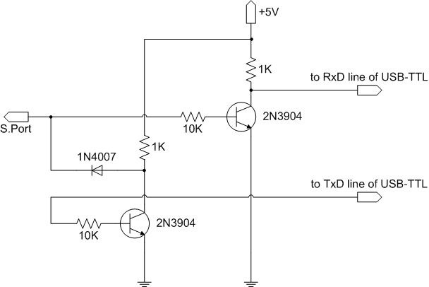
ještě k S.Portu
pokud je správné zapojení na obrázku, tak informace Frsky o tom, že S.Port je RS232 je silně zavádějící.
podle jiných zdrojů by napětí +5V na obrázku mělo být +3,3V
pokud je správné zapojení na obrázku, tak informace Frsky o tom, že S.Port je RS232 je silně zavádějící.
podle jiných zdrojů by napětí +5V na obrázku mělo být +3,3V
- čtv 14.05.2015 21:53
- Fórum: Vysílače
- Téma: FrSky Taranis - druhé pokračování
- Odpovědi: 1417
- Zobrazení: 155528
Re: FrSky Taranis - druhé pokračování
ještě jednou k S.Portu.
je mi jasný postup při programování. z hlediska logických úrovní signálu pracuje něco jako UART. logická 1 je min. úroveň napetí a obráceně. já mám v šuplíku několik převodníků z doby, kdy mikropočítače byly vybaveny pro komunikaci obvody, které pro možnost přenosu signálu ...
je mi jasný postup při programování. z hlediska logických úrovní signálu pracuje něco jako UART. logická 1 je min. úroveň napetí a obráceně. já mám v šuplíku několik převodníků z doby, kdy mikropočítače byly vybaveny pro komunikaci obvody, které pro možnost přenosu signálu ...
- čtv 14.05.2015 9:53
- Fórum: Vysílače
- Téma: FrSky Taranis - druhé pokračování
- Odpovědi: 1417
- Zobrazení: 155528
Re: FrSky Taranis - druhé pokračování
Drondys píše:Ano. Kabel Frsky FrUSB-3 v sobě má převodník USB/UART s výstupem na úrovni RS232 (nikoli TTL).
.
To co jsem našel v šuplíku má jeden IO s převodem USB/TTL a druhý IO s nábojovou pumpou TTL/RS232 s napěťovou úrovní -10V +10V. Co tomu řekne vstup/výstup S.Portu ?
- stř 13.05.2015 16:24
- Fórum: Vysílače
- Téma: FrSky Taranis - druhé pokračování
- Odpovědi: 1417
- Zobrazení: 155528
Re: FrSky Taranis - druhé pokračování
To Drondys
ještě jednou děkuji za vyčerpávající odpověď. Udělám vše podle popisu a zkouknu výstupní signály osciloskopem.
ještě jednou děkuji za vyčerpávající odpověď. Udělám vše podle popisu a zkouknu výstupní signály osciloskopem.
- stř 13.05.2015 7:25
- Fórum: Vysílače
- Téma: FrSky Taranis - druhé pokračování
- Odpovědi: 1417
- Zobrazení: 155528
Re: FrSky Taranis - druhé pokračování
Přijímače řady X se programují přes Smart port a podle popisu na RC Groups viz tento odkaz lze použít běžný adaptér FTDI/232, ale je potřeba si navíc vyrobit kabel s diodou mezi TX a RX, který se připojuje na SPORT konektoru přijímače X8R a v případě, že FTDI adaptér nebude správně napájet ...
- úte 12.05.2015 14:52
- Fórum: Vysílače
- Téma: FrSky Taranis - druhé pokračování
- Odpovědi: 1417
- Zobrazení: 155528
Re: FrSky Taranis - druhé pokračování
Rad použiji standardní řešení, ale programátor není na skladě a já mám dva x8r staré verze a taranis je koupen novy. Když to nepůjde jinak tak holt pockam. Stejně chci koupit jeden x4r-sb do plachetnice a proudovy senzor 40A do Artura . Tak to vezmu jedním vrzem.
Nejde mi o to usetrit, jenom pokud ...
Nejde mi o to usetrit, jenom pokud ...
- úte 12.05.2015 13:53
- Fórum: Vysílače
- Téma: FrSky Taranis - druhé pokračování
- Odpovědi: 1417
- Zobrazení: 155528
Re: FrSky Taranis - druhé pokračování
Zdravím
Potřebují preprogramovat přijimace x8r. Ví někdo jaký je procesor v přijímacích? Lze pro programovani použít klasicky programátor pro Atmely ? Jaký je výstupní signál při programování?
Děkuji za odpověď.
Potřebují preprogramovat přijimace x8r. Ví někdo jaký je procesor v přijímacích? Lze pro programovani použít klasicky programátor pro Atmely ? Jaký je výstupní signál při programování?
Děkuji za odpověď.
- pon 11.05.2015 22:53
- Fórum: Lodě
- Téma: Plachetnice Phantom-1.89m
- Odpovědi: 13
- Zobrazení: 5224
Re: Plachetnice Phantom-1.89m
Včera jsem plachetnici objednal a zaplatil u HK v Holandsku. Zatím ji balí a počítám, že do konce týdne by mi ji mohli přivést. Chci ji provozovat s vysilačem taranis a přijímačem X4R-SB. Přijímač má tři kanály přímo: kormidlo, plachty, poziční světla a v telemetrii měření jednoho napětí, v mém ...
- pon 11.05.2015 10:23
- Fórum: Lodě
- Téma: Plachetnice Phantom-1.89m
- Odpovědi: 13
- Zobrazení: 5224
Re: Plachetnice Phantom-189m
Zdravím
Da se s Phantomem závodit. V jaké třídě a jaké jsou podmínky
Děkuji za odpověď
Da se s Phantomem závodit. V jaké třídě a jaké jsou podmínky
Děkuji za odpověď